智数生物依托高通量测序技术和专业的生物信息学分析团队,精心打造了一系列尖端的针对基因组、转录组和表型组数据的分析工具与流程,挖掘大数据背后的生物学意义和实际应用价值。
通过对群体或个体多组学数据进行分析,揭示不同个体基因组存在的遗传变异和重要生物学过程的分子调控机制,评估群体结构和遗传多样性,获得与目标性状关联的基因和分子标记。
通过对群体或个体多组学数据进行分析,揭示不同个体基因组存在的遗传变异和重要生物学过程的分子调控机制,评估群体结构和遗传多样性,获得与目标性状关联的基因和分子标记。
基于华大测序平台BGISEQ-500对445份栽培生菜及其野生近缘种进行测序,以研究它们的系统发育关系和种群结构。
在3,010份水稻的研究中,Wang等人对453份高覆盖率水稻材料的SVs(结构变异)进行了总结。
采用了一种“map-to-pan”的策略来构建了水稻的泛基因组。

Wang, W., Mauleon, R., Hu, Z., Chebotarov, D., Tai, S. et al. Genomic variation in 3,010 diverse accessions of Asian cultivated rice. Nature, 2018, 557: 43–49.
对218个水稻重组自交系(RILs)群体进行测序,分析得到水稻基因组各染色体上SNP的热图分布,定位了控制株高的数量性状位点(QTL),绘制与产量相关的性状的QTL在染色体上的位置分布。

ZhuM, M., Liu, D., Liu, W., Li, D., Liao Y. et al. QTL mapping using an ultra-high-density SNP map reveals a major locus for grain yield in an elite rice restorer R998. Sci Rep. 2017, 7(1): 10914.
Takagi, H., Abe, A., Yoshida, K., Kosugi, S., Natsume S. et al. QTL-seq: rapid mapping of quantitative trait loci in rice by whole genome resequencing of DNA from two bulked populations. Plant J. 2013, 74(1): 174-83.
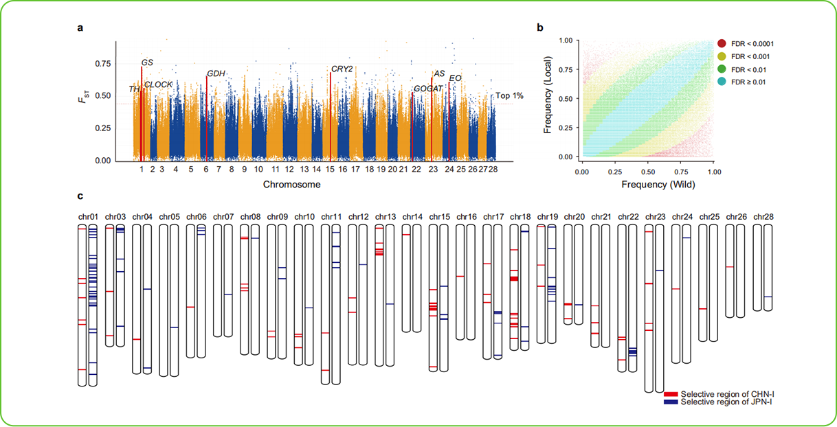
基于华大测序平台的数据,深入探究栽培生菜中与驯化性状相关的选择性清除区域,鉴定了与生菜驯化过程中的关键性状相关的特定基因组区域[3]
Wei, T., van Treuren, R., Liu, X., Zhang Z., Chen J. et al. Whole-genome resequencing of 445 Lactuca accessions reveals the domestication history of cultivated lettuce. Nat Genet, 2021, 53: 752–760.
基于华大基因的DNBSEQ平台,Tong等人对1078份家蚕样本进行了深入的重测序分析,挖掘家蚕驯化和育种背后的基因和结构变异(SVs),并鉴定了商业价值性状的关联基因和位点。

Tong, X., Han, MJ., Lu, K., Tai, S., Liang S. et al. High-resolution silkworm pan-genome provides genetic insights into artificial selection and ecological adaptation. Nat Commun. 2022, 24;13(1):5619.
Wang, W., Mauleon, R., Hu, Z., Chebotarov, D., Tai, S. et al. Genomic variation in 3,010 diverse accessions of Asian cultivated rice. Nature, 2018, 557: 43–49.
转录组测序和权重基因共表达网络分析(Weighted correlation network analysis,WGCNA)鉴定大豆种子大小和重量相关的基因。
Hu Y., Liu Y., Lu L., Tao JJ., Cheng T. et al. Global analysis of seed transcriptomes reveals a novel PLATZ regulator for seed size and weight control in soybean. New Phytol. 2023, 240(6):2436-2454.
可变剪切分析挖掘降香黄檀木材形成相关基因和转录后调控事件。

Jiao N., Xu J., Wang Y., Li D., Chen F. et al. Genome-wide characterization of post-transcriptional processes related to wood formation in Dalbergia odorifera. BMC Genomics. 2024, 16;25(1):372.